労務管理のことなど、まずはお気軽にお問い合わせください。
オンライン・ツール(Zoomやスカイプなど)での労務相談を開始しています。
コロナ禍を機に、オンライン・ツールを仕事に使われる方が増え、
当事務所でも、これまで対応が難しかった遠方の会社様とオンラインによる面談ができるようになっています。
全国各地対応させて頂きます。お気軽にご連絡ください。。。

「えるぼし」という認定制度をご存知でしょうか。
厚労省HP(https://shokuba.mhlw.go.jp/published/special_02.htm)より、「えるぼし認定とは、女性の職業生活における活躍の推進に関する法律(以下、「女性活躍推進法」)に基づき、一定基準を満たし、女性の活躍促進に関する状況などが優良な企業を認定する制度です。」となっています。
つまりは、女性活躍の施策を計画・実行し、実績をあげている会社に厚生労働省から認定がもらえる制度ということです。
意外と言っては失礼ですが、これまで女性活躍についての話を聞いたことがなかった社長から時々えるぼしの話を聞きます。
更新日|2021 11 09
つづきを読む
定年60歳以降の転職で、比較的よくお聞きするパターンとしましては、
(1)まだまだバリバリ頑張るパターン
①長年の経験知識を活かして専門職として勤務
②若手の指導担当。技能伝承。
③管理職不足の会社で、次期管理職を育成しながら管理職として勤務
更新日|2021 10 29
つづきを読む
コロナ禍がきっかけとなり、年賀状だけのつきあいの大学時代の友人と3人でオンライン交流をするようになりました。大学を卒業して以来、30年ぶりの交流ですが、3回ほどおこなうとかなりブランクが埋まり、人間関係が再構築された感じがします。
また、交流・意見交換の後で、いつもとはちょっと違う・意外なアイデアが出ることに少し驚いています。
更新日|2021 10 10
つづきを読む
厚生労働省のホームページに、令和3年度における地域別最低賃金の情報がアップされました。
ちなみに、大阪府は992円(前年度964円 28円増)、兵庫県は928円(前年度900円 28円増)です。その他の都道府県の地域別最低賃金は、「令和3年度地域別最低賃金改定状況」をご覧ください。
更新日|2021 09 27
つづきを読む
人材育成で悩んでおられる会社は少なくありません。
研修などを実施すると、受講する社員が、自らの課題を改善していくために受講しているという意識が薄い場合が多く見られます。しっかり学んで欲しい社員ほどあまり聞いていないなど。
更新日|2021 09 14
つづきを読む
会社に送られてきた自主点検表についてのご相談が少しずつ入ってきております。これは、
・令和3年度 厚生労働省委託事業の「就業環境整備・改善指導事業」の一環として実施
更新日|2021 08 23
つづきを読む
半年や1年に1度の人事評価表の記入をする場合、その対象期間に部下の働きぶりがどうであったかを思い出しながらs評価を記入する方が少なくありません。
思い出しながらといっても、その間さまざまな出来事があり、そう覚えていられるものではありません。結局、どう記入すればいいか悩むことになります。
更新日|2021 08 02
つづきを読む
6月に健康保険法が一部改正されました。
この改正に伴い、傷病手当金について、出勤に伴い不支給となった期間がある場合、これまではその期間も含めて最長1年6ヶ月の支給期間となっていましたが、改正後は、出勤に伴い不支給となった期間を延長して支給を受けられるよう支給期間が通算されるようになります。
更新日|2021 07 16
つづきを読む
コロナ収束後を見据えて、これまで原則在宅勤務やハイブリッド方式(在宅勤務と出社勤務の組合せ)を導入していた企業から、原則出社勤務へ戻す議論が出始めています。
その理由としましては、社内コミュニケーションの促進、メンタル面のストレス(テレワークによるコミュニケーション不足、孤独感などが原因)の解消、営業職は対面であって成り立つなどが挙げられています。
更新日|2021 06 25
つづきを読む
男性も子育てのための休みを取りやすくする改正育児・介護休業法が、今国会で成立しました。
令和4年4月1日から段階的に施行とのことです。
内容としましては、例えば、男性も子どもの出生後8週間以内に4週間まで2回に分けて「育休」を取得できるようになり、本人又は配偶者から妊娠・出産の申出をした場合に、事業主から個別の制度周知及び休業の取得意向の確認を義務付けることになっています。
更新日|2021 06 13
つづきを読む
社会保険の算定業務の季節がやってまいりました。今年の改正点としましては、事務手続きの利便性向上を図る目的から算定基礎届総括表が廃止されたことです。(ガイドブックP1ご参照)
当事務所でも、総括表の作成にはそれ相応の時間がかかっていましたので、とても助かります。
更新日|2021 05 24
つづきを読む
少子・高齢化社会への対応等を目的に、70歳まで働ける機会の確保を企業の努力義務とする改正高年齢者雇用安定法が本年4月1日に施行されました。
同法については、1月にもブログで記事に書かせてもらいましたが、今回は70歳までの継続雇用に関する就業規則の規定例を踏まえた内容となっています。
今回改正された70歳までの雇用はあくまで努力義務であり、現在のところ義務化されているのは65歳までです。ただ、これまでの経緯から、いずれは義務化されることが想定されます。
更新日|2021 05 13
つづきを読む
令和3年3月26日に、内閣官房、公正取引委員会、中小企業庁、厚生労働省の連名で「フリーランスとして安心して働ける環境を整備するためのガイドライン」を策定し、公表しました。
今回のガイドラインでは、事業者とフリーランスとの取引について、関係法令を明らかにし、問題となる行為類型を提示しています。
更新日|2021 04 20
つづきを読む
厚生労働省は、企業がテレワークを導入する上で留意すべき点や工夫すべきポイント等をまとめたガイドラインを公表しました。
項目を拾い上げてみますと、下記(■ガイドラインの全体像)の通りとなります。
かなり総合的に作成されており、私自身参考になるところが多くありました。
実際にテレワークを実施されていれば、テレワークに関する課題や困り事を感じておられるかと思います。
更新日|2021 04 09
つづきを読む
パートや有期契約社員など非正規で働く人と正社員の間で、不合理な格差を禁じる「同一労働同一賃金」のルールがパート・有期労働法などに盛り込まれました。
大企業では2020年4月から適用が始まり、中小企業にも本年(2021年)4月からは適用となります。
更新日|2021 03 25
つづきを読む
■雇用保険料率
令和3年度(令和3年4月1日から令和4年3月31日まで)の雇用保険料率は前年度と同率で、据え置きとなっていますので、ご確認ください。
○令和3年度の雇用保険料率@厚生労働省
https://www.mhlw.go.jp/stf/seisakunitsuite/bunya/0000108634.html
更新日|2021 02 28
つづきを読む
厚生労働省から全ての労働保険の適用事業所に、左記のリーフレットなどが郵送されており、当事務所にもこのリーフレットに関するご質問やご相談があります。
2021年4月以降の新様式でのポイントは、黄色の箇所となります。
具体的には、以下の2点について対応する必要があります。
●労働者の過半数代表の選出に関するチェックボックスへのチェック
更新日|2021 02 12
つづきを読む
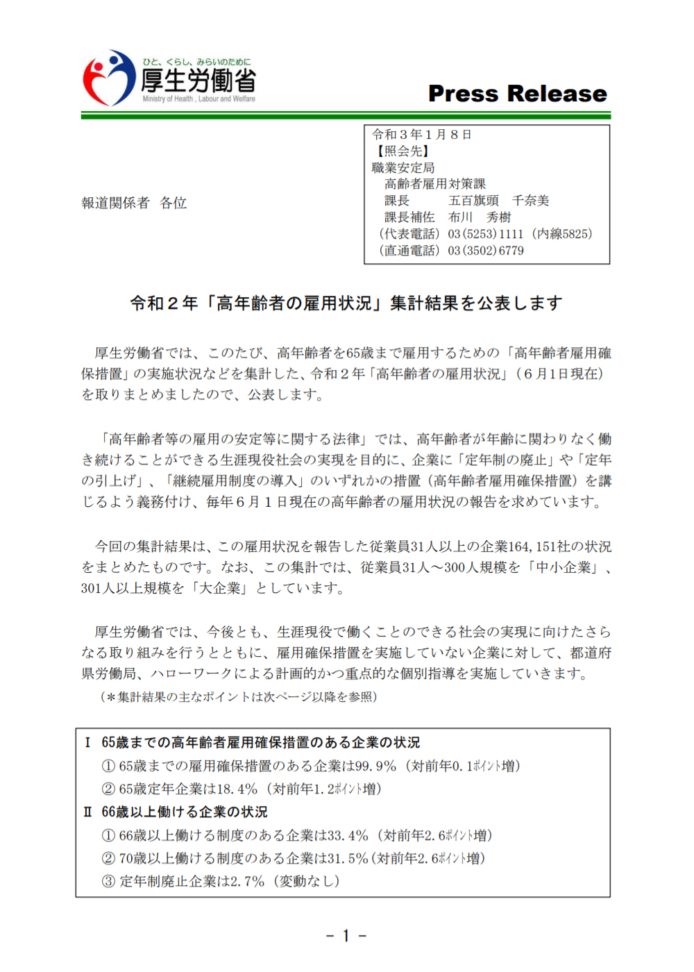
現在、高年齢者雇用安定法では、原則65歳までの雇用確保を企業に義務づけています。
この高年齢者雇用安定法が改正され、本年(令和3年)4月1日より新たに70歳までの就業確保が努力義務となります。
あくまで努力義務ではありますが、以下の通り、すでに人手不足などを背景に、定年廃止や定年後も雇用を継続する動きが広がってきています。
更新日|2021 01 26
つづきを読む
新年、明けましておめでとうございます。
旧年中は格別のご厚情を賜り、厚く御礼を申し上げます。
昨年は、新型コロナウイルスの感染拡大が社会・経済に甚大な打撃を与えた一年でした。
当事務所もこの先どうなるかわからない不安の中、「とにかく目の前のやるべき事に集中する」を心掛けながら業務を行って参りました。
更新日|2021 01 06
つづきを読む
東京オリンピックの開会式、閉会式に合わせて祝日を移動する特別措置法改正案が可決、成立され、2021年の祝日が確定しました。
具体的には以下のように移動となります。
●「海の日」は7月の第3月曜 → 7月22日(木)「オリンピック開会式の前日」
●「スポーツの日」は10月の第2月曜 → 7月23日(金)「オリンピック開会式当日」
●「山の日」は8月11日 → 8月8日(日)※「オリンピック閉会式当日」
※8月9日(月)が振替休日
更新日|2020 12 23
つづきを読む
コロナ禍を機に、オンライン・ツールを仕事に使われる方が増え、
当事務所でも、これまで対応が難しかった遠方の会社様とオンラインによる面談ができるようになっています。
全国各地対応させて頂きます。お気軽にご連絡ください。。。
経営者・労務担当者様専用
お問い合わせ・ご相談窓口
お気軽にご連絡ください